近日,天津市生態環境局發布了《天津市暫不開發利用污染地塊風險管控技術指南》(試行)。指南主要針對天津市行政區域內暫不開發利用污染地塊的風險管控工作。其暫不開發利用污染地塊指的是列入天津市建設用地土壤污染風險管控和修復名錄,并且還未進行土壤修復治理或風險管控的地塊。強調應對易受污染影響的特殊區域、生態敏感與脆弱區域、人口密集區域、文教區域等進行調查,如自然保護區、飲用水源地、農業種植區、幼兒園學校、醫院、住宅區分布情況等。并在風險管控區域界定、現場踏勘、風險識別等的基礎上選擇適宜風險管控技術,進行地塊風險管控方案的編制。
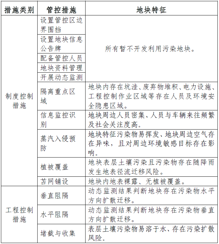
主要從風險管控制度控制、工程控制兩個方面對暫不開發利用污染地塊風險管控進行了指導。①制度控制措施主要有設置管控區邊界圍擋、設置地塊信息公告牌、配備管控人員、地塊資料管理、開展動態監測、隔離重點區域、信息監控識別、蒸汽入侵預防、植被覆蓋、苫網鋪設。②工程控制措施包括使用土-膨潤土隔離墻、高壓噴射灌漿墻、攪拌樁墻、水泥帷幕灌注漿墻、土工膜墻、混凝土、瀝青等硬化路面覆蓋、清潔土壤覆蓋、柔性膜覆蓋等垂向或水平阻隔設施阻礙污染物的遷移轉化,具體工程控制措施及其對應地塊特征見表1。另外針對易溶于水,且具備擴散風險的污染物應采用明渠、排水溝、收集池等設施對被污染的地下水進行收集。
表1 風險管控措施分類表
(引自《天津市暫不開發利用污染地塊風險管控技術指南》(試行))
指南還指出對暫不開發利用的污染地塊應該開展環境監測工作,主要為地下水動態監測,監測點位布設的原則為:沿地下水流向以及地塊污染物的分布特征進行監測點位布設,一般在污染地塊上游、下游、地下水流向的兩側、污染地塊邊界等處設置監測點位,此外對于存在環境敏感點的區域應根據污染物擴散規律在污染地塊和敏感點之間增設監測點位。監測頻次不少于1次/季度,兩批次間隔不少于1個月。若污染地塊導致附近區域空氣存在異味,應布設環境空氣動態監測點位。一般在污染地塊上風向、下風向分別設置監測點位,對于存在環境敏感點的情況應在其附近增加監測點位。監測頻次不少于1次/月。
此外指南還給出了暫不開發利用污染地塊風險管控制度措施、工程措施對應的方案編制大綱,并對制度控制措施和工程控制措施中部分要點進行說明,對風險管控相關從業者具有很好的指導作用。

